Instance Verification Kit (IVK)
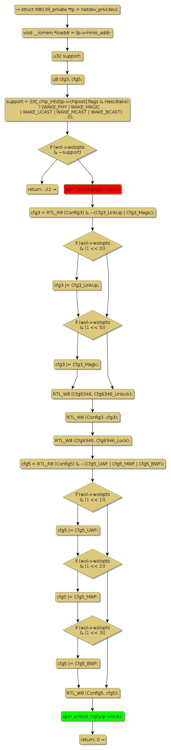
spin lock @ [63859+25+/linux-3.19-rc1/drivers/net/ethernet/realtek/8139too.c]
Instance Signature: lock
|
The Matching Pair Graph:
|
|
Function Name
|
Control Flow Graph (CFG)
|
Events Flow Graph (EFG)
|
Source Correspondence
|
|
rtl8139_set_wol
|
|
|
[63473+15+/linux-3.19-rc1/drivers/net/ethernet/realtek/8139too.c]
|